[北京研精毕智信息咨询有限公司每年能够产出近200份定制化报告以及上千份细分市场调研报告。公司构建了涵盖8000万以上的海外样本、30万以上的权威专家信息以及3600万以上的国内电话样本与企业样本,为各类研究提供了坚实的数据基础,助力企业在复杂多变的市场环境中稳健前行。]
连锁产业是指企业通过标准化运营、规模化复制、体系化赋能的商业模式,在多个区域布局门店或服务网点,实现品牌、产品、服务、管理等要素的统一输出,并依托总部的统筹管控与产业链整合能力,形成协同发展的产业体系。其核心特征体现为可复制性、标准化、规模化、协同化,涵盖零售、餐饮、酒店住宿、健康服务、美业、医药等多个细分业态,是现代服务业与商贸流通领域的核心组成部分。
一、行业整体发展态势
(一)市场规模与增长特征
根据研究报告数据显示,2020-2025年间,中国连锁行业整体市场规模稳步增长,但增速从9.8%逐年放缓至6.4%,标志着行业正式进入存量竞争阶段。2025年成为产业分水岭,头部品牌门店数量持续刷新纪录,美宜佳门店数达37943家,瑞幸咖啡全球门店突破31048家,鸣鸣很忙门店数达21041家。行业增长动力已从规模扩张转向效率提升,2025年连锁超市行业50%的企业实现销售总额同比增长,46%实现净利润增长,且增长主要来自存量门店优化,超八成调改超市业绩实现增长。
从长期增速预测来看,2026-2030年行业CAGR将从6.33%逐步提升至7.05%,效率红利释放将成为行业增长的核心支撑。不同赛道连锁化率差异显著,2025年零售业连锁化率最高达32%,酒店住宿业27%,餐饮业与健康服务业分别为25%与23%,美业等行业仅为10%,市场整合与品牌化发展空间广阔。

(二)行业集中度与竞争格局
行业集中度呈稳中有升态势,2024年中国连锁Top100企业销售规模合计2.13万亿元,前5位企业销售占比23.6%,前10位占比38.9%,较2023年分别提升1.2个和2.5个百分点。细分赛道集中度差异明显:超市连锁Top10企业销售额占Top100总额的66.6%,马太效应显著;医药连锁CR10达28.5%,头部企业均为万店品牌;便利店、零食连锁则呈现头部品牌与区域品牌共存的格局。

北京研精毕智信息咨询通过市场调研发现,行业分化趋势日益加剧。2025年第三季度,连锁便利店行业开闭店比例降至1.13,较去年同期1.83显著回落;仅7%的品牌门店净增超100家,超半数品牌陷入门店收缩或停滞,头部品牌凭借规模与运营优势持续扩张,中小品牌发展瓶颈凸显。新晋Top10的鸣鸣很忙、美宜佳等本土品牌高增长,使头部企业构成更趋多元,集中度提升体现为优质腰部企业快速补位。
二、核心市场驱动因素
(一)消费需求重构
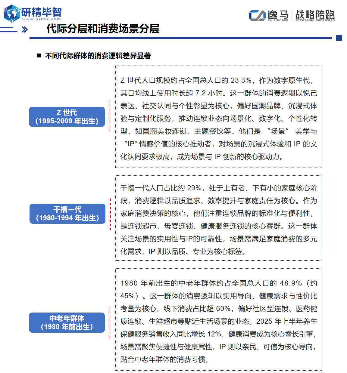
消费心智从“性价比”向“心价比”升级,成为行业增长核心逻辑。北京研精毕智信息咨询的研究报告指出,90%的年轻消费者会因品牌情感价值选择购买,悦己型消费、场景化体验成为决策关键。不同收入层级消费需求呈现差异化:中等收入家庭(占总人口46%)为连锁消费主力,偏好标准化、体验稳定的连锁品牌;高收入家庭(占8%)服务消费占比达58%,注重品质与定制化;低收入家庭(占46%)聚焦刚需商品,依赖折扣零售与社区便利店。
代际消费差异显著推动业态创新:Z世代(占23.3%)推动连锁业态向场景化、数字化、个性化转型,是场景美学与IP情感价值的核心推动者;千禧一代(占29%)作为家庭消费决策核心,注重品牌标准化与便利性;中老年群体(占48.9%)线下消费占比超60%,健康消费成为核心增长引擎,2025年上半年养生保健服务销售收入同比增长12%。
(二)技术创新赋能
AI技术从营销噱头演进为运营标配,深度渗透连锁经营全链路。北京研精毕智信息咨询的市场调研数据显示,截至2024年底,连锁Top100企业中AIGC应用渗透率达47%,餐饮、零售业态分别达58%、53%,中小连锁企业渗透率约18%。AI在智能选址(缩短决策周期50%以上)、动态定价(实现“千店千价”)、供应链优化(库存周转率提升20%以上)、消费者洞察(个性化推荐影响64%购买决策)等场景的应用成效显著,美宜佳6.0门店搭载AI-Native技术后能耗降低超20%,罗森通过AI推荐订货系统实现库存准确率99.9%。
物联网与具身智能同步发展,2024年连锁Top100企业物联网渗透率达78%,核心应用于库存管理与设备管控;具身智能渗透率达32%,集中在大型连锁超市、餐饮等业态。技术规模化应用临界点逐渐显现,物联网库存管理、智能收银等技术已成为必备配置,AIGC营销内容生成、智能客服预计2025-2026年实现中小连锁企业规模化应用。

(三)政策环境支持
政策端为连锁产业释放多重机遇,重点赛道扶持政策持续落地。北京研精毕智信息咨询整理的政策调研报告显示,预制菜行业被纳入农业产业化重点支持领域,从标准化生产到品质提升均获政策支持;健康产业方面,《“健康中国2030”规划纲要》深化实施,支持连锁化健康服务机构下沉社区,鼓励数字化转型与细分赛道创新。
数据安全与灵活用工领域政策不断完善:《数据安全法》《网络交易数据安全管理暂行规定》明确企业数据合规要求,为数据驱动运营提供保障;灵活用工相关政策从劳动保障、税收优惠等方面降低企业用工成本,助力餐饮、零售等劳动密集型业态应对用工波动。这些政策共同构建了连锁产业规范化、高质量发展的制度环境。
三、核心商业模式与业态创新
(一)扩张模式迭代
联营模式快速崛起,逐步取代纯加盟和纯直营成为主流。2024-2025年,联营制占比从20%提升至25%,合伙制从15%提升至17%,加盟制占比从65%降至58%,行业呈现模式多元化、风险共担化趋势。联营模式通过品牌方、投资方、运营方三权分立的专业分工,实现扩张速度与管控能力的平衡,适配零食、茶饮、火锅食材等标准化程度高、可复制性强的赛道,瑞幸、库迪、蜜雪冰城等咖啡茶饮品牌均采用“联营制+加盟制”组合模式。
万店连锁时代加速到来,未来3-5年中国万店品牌有望突破100家。万店品牌核心支撑包括下沉市场集中布局、加盟和联营为主的轻资产扩张,以及标准化能力、数字化能力、跨区域复制能力构成的体系化支撑。鸣鸣很忙凭借13.4天存货周转、3997个SKU的产品矩阵等体系化壁垒,实现快速扩张;锅圈食汇构建“渠道+冷链+产业”完整闭环,2025年末门店达11566家。

(二)区域与全球化布局
区域集中成为行业共识,“先深度、后广度”的扩张策略被头部品牌广泛验证。北京研精毕智信息咨询的研究报告显示,2026年仅12%的超市企业选择跨区域扩张,美宜佳68.58%的门店集中在广东,凯辉便利店深耕贵州市场,通过区域供应链中心实现物流成本降低18%。区域深耕通过密度经济机制优化效率,实现物流配送效率最大化、管理资源复用率提升、广告投放乘数效应,构建消费者心智占据、供应链成本优势、本地资源绑定的竞争壁垒。
下沉市场与出海形成双轮驱动。下沉市场承载全国70%人口和60%社会消费品零售总额,2025年快速消费品市场超八成增长来自下线城市,呈现“升级与务实并存”特征,80%消费者愿为健康属性产品支付溢价,即时零售规模预计达9714亿元。出海方面,中国连锁品牌从“产品出海”迈向“模式+文化出海”,东南亚成为第一站,马来西亚餐饮连锁率仅3.5%,替代空间巨大;泡泡玛特、名创优品、弄堂小笼包等品牌通过本土化创新实现海外高增长,蜜雪冰城海外店铺超3100家,覆盖13个国家。
(三)场景与IP创新
场景与IP成为创造情绪价值、驱动单店盈利的核心抓手。北京研精毕智信息咨询的市场调研表明,完成场景升级的餐饮门店单店盈利平均提升30%-35%,场景美学通过提升到店率、客单价、复购率,降低营销成本,直接推动盈利增长。木屋烧烤打造“中式第三空间”,单店盈利提升35%;青岛啤酒1903餐酒吧通过沉浸式啤酒文化场景,单店营收较传统零售店提升50%以上。
IP与场景协同赋能,构建差异化竞争壁垒。林清轩以红山茶花为核心IP,开设主题门店,2025年双十一GMV突破2.58亿元,私域用户复购率达45%;泡泡玛特通过线下门店与社交平台打造IP内容生态,2025年上半年海外营收同比暴增439.6%。消费场景持续演变,即时零售、社区消费、体验式场景、全域融合场景快速发展,2024年即时零售订单量年增速达42%,社区型连锁门店年增速达18%。
(四)轻重资产与全域运营
轻资产、重组织能力成为主流运营逻辑,实现“总部几百人、门店几万间”的行业常态。轻资产模式聚焦品牌、文化、标准化等无形资产运营,通过联营、合伙制等模式实现规模化增长;重组织能力体现为品牌文化体系、标准运营体系、数字赋能平台的构建,要求总部具备全链路赋能能力。凯辉便利店2023-2024年完成轻资产运营转型,200余家直营店实现卖店转型,进入全面盈利增长阶段。
全域运营成为连锁品牌标配,实现横向多品牌、纵向产业链、全渠道融合的布局。数据打通与私域运营是全域运营核心,酒仙网构建“线上多平台+线下门店+私域社群”体系,2025年GMV突破100亿元,私域营收占比达35%。AI、场景、IP构成全域运营三大支柱,AI提供效率支撑,场景与IP承接流量,联营模式与区域集中提升落地效率,全域连锁(线上+线下)2024年营收增速达25.1%,远高于单一线上(8.9%)和单一线下(11.5%)渠道。
四、不同发展阶段企业战略指南
(一)初创期(1-50家店)
核心目标是夯实单店盈利基础,打造差异化场景与IP,践行“善良”共赢逻辑。关键策略包括:搭建标准化单店盈利模型,通过精细化数据分析定位痛点,梳理核心环节SOP,适配本地消费特征;小范围试水轻量化数字化工具,覆盖进销存管理与基础客户运营;建立初步人才培养体系,聚焦关键岗位标准化培训,搭建基础薪酬与晋升机制。
(二)成长期(50-500家店)
以规模化扩张为核心目标,打造全域增长体系。重点行动包括:构建“线上引流+线下体验+私域转化”的全域联动体系,建立区域仓配保障库存协同;落地合伙人制度,设计合理利益分配机制,强化总部赋能与管控;引入AI轻量化应用,覆盖营销内容生成、智能客服、线上培训等场景,实现规模与效率同步增长。
(三)成熟期(500家店以上/万店规模)
聚焦精细化运营与新增长空间开拓。核心策略包括:以数字化中台为核心,实现供应链、门店运营、客户管理全链路精细化;布局下沉市场与出海双线,下沉市场优化产品与门店形态,出海市场完成产品、运营、人才本土化适配;落地ESG战略,从环境、社会、治理维度构建品牌核心资产,通过场景与IP传播ESG价值。

五、未来趋势与展望
北京研精毕智信息咨询基于持续市场调研与研究报告分析,预判中国连锁产业未来将呈现三大趋势:其一,数智化全面渗透,AI技术从头部试点向全行业普及,轻量化、低成本数智化工具持续下沉,与连锁运营体系深度融合;其二,下沉市场进入本土化深度运营阶段,出海向多区域拓展,双线布局的精细化运营与风险管控能力成为核心竞争力;其三,ESG从可选动作转为必选动作,与品牌战略深度融合,善良型连锁、共赢型总部成为行业主流。
连锁产业已迈入系统致胜时代,单店盈利系统、全域运营系统、组织人才系统、数智化系统共同构成核心竞争力。北京研精毕智信息咨询作为专业的市场调研与咨询机构,将持续通过深度行业研究、专项调研报告输出,为连锁企业提供细分行业分析、细分应用领域洞察、市场准入指导与企业决策支持,助力企业穿越行业周期,实现高质量发展。